永利23411集团
中财主页
ENGLISH
EN
首页
永利概况
学院简介
现任领导
院长致辞
机构设置
国际认证
新闻中心
学院新闻
通知公告
媒体聚焦
学术活动
学术观点
风采展示
教学项目
本科项目
硕士项目
博士项目
MBA项目
师资科研
师资队伍
科学研究
永利集团
党建资讯
规章制度
学习专栏
教职工之家
党史学习教育
学习贯彻习近平新时代中国特色社会主义思想主题教育
深入贯彻中央八项规定精神学习教育
学生发展
职业发展
招聘指南
团学活动
招生信息
招生信息
招生公告
EDP
EDP介绍
项目优势
课程体系
新闻速递
名师介绍
合作案例
联系我们
交流合作
国际交流
校企合作
校友
校友会
校友新闻
校友风采
捐赠
资料下载
教师资料
本科生资料
研究生资料
中财主页
ENGLISH
首页
永利概况
学院简介
现任领导
院长致辞
机构设置
国际认证
新闻中心
学院新闻
通知公告
媒体聚焦
学术活动
学术观点
风采展示
教学项目
本科项目
硕士项目
博士项目
MBA项目
师资科研
师资队伍
科学研究
永利集团
党建资讯
规章制度
学习专栏
教职工之家
党史学习教育
学习贯彻习近平新时代中国特色社会主义思想主题教育
深入贯彻中央八项规定精神学习教育
学生发展
职业发展
招聘指南
团学活动
招生信息
招生信息
招生公告
EDP
EDP介绍
项目优势
课程体系
新闻速递
名师介绍
合作案例
联系我们
交流合作
国际交流
校企合作
校友
校友会
校友新闻
校友风采
捐赠
资料下载
教师资料
本科生资料
研究生资料
EDP
EDP介绍
项目优势
课程体系
新闻速递
名师介绍
合作案例
联系我们
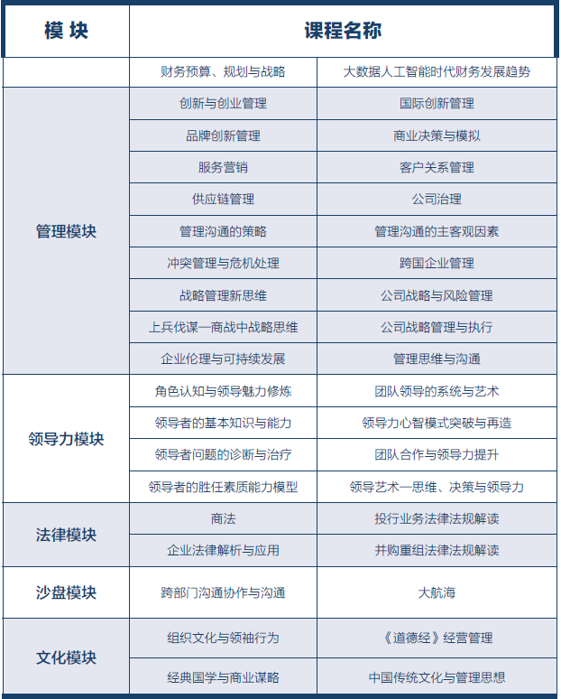
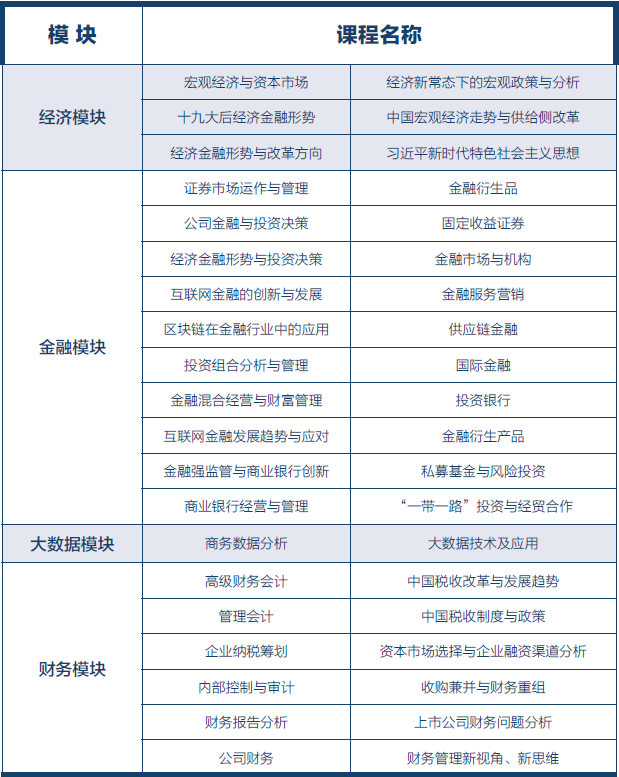
课程体系
首页
EDP
课程体系
课程体系
课程模块