招生信息 ADMISSION

永利23411集团2019年学术型硕士研究生招生考试复试工作实施细则

更新时间:2019-03-22    点击次数:

一、资格审查及面试安排

                             

资格审查时间:2019325日(周一)上午10:00-11:00

资格审查地点:学院南路校区主教楼6604

面试时间:2019326日(周二)下午13:00

面试地点:学院南路校区主教楼6604(候考室)

说明:请考生于12:45到达候考室,现场公布面试分组及场地安排。

                                   

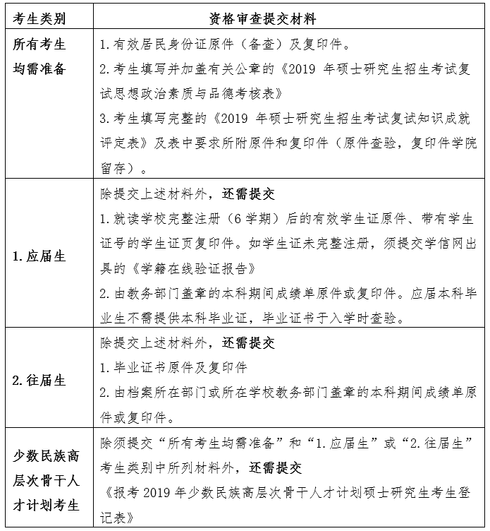
二、资格审查材料

                                         

                               

三、专业潜质面试的组织程序

                         

1. 测试题目制成复试题卡,由学生抽取,32进行回答,考官视情况追加问题进行提问,面试小组成员根据答题情况分别独立打分。

2. 每位面试者的面试时间为15分钟。

3. 专业潜质测试及外语测试交叉进行。

                             

四、外语听说测试的组织程序

                         

1. 外语测试由学生从题库抽取1题当面作答,测试教师可通过问答或对话的形式与考生继续交流,面试小组成员根据答题情况分别独立打分。

2. 每位面试者的面试时间为5分钟。

3. 外语测试与专业潜质测试交叉进行。

                               

五、永利23411集团联系方式

                   

联系地址:学院南路校区主教楼607办公室

咨询电话:010-62289143

                     

六、其他

                 

1. 复试结果由研究生院网站公布,考生无需咨询。

2. 本办法由永利23411集团负责解释。